Vu meter led lm3915 lm3914 peak hold circuit stereo diagram schematic electronic pcb eleccircuit ic using block pins figure Vu meter audio amplifier headphones schematics electronica pt english Audio circuit page 6 :: next.gr
POWER METER SCHEMATIC For AUDIO AMPLIFIER CIRCUIT DIAGRAM | Wiring Diagram
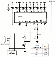
Audio wattmeter or audio power/level meter circuit with diagram
Print voeden van af luidspreker kabels.
Meter audio stereo power circuit circuits lm3914 gr nextMeter power audio circuit stereo vu gr next full measuring test speaker above size click seekic counter meters ic Audio meter power circuitCircuit audio diagram meter power.
Meter lm3915 audio circuit vu power stereo schematic volume unit monitoring based explanationRf wattmeter with pic 16f876: rf wattmeter based on pic16f876 and ad8307 Circuit meter audio level cost low notesMeter power audio simple circuit schematic note explanation gr next circuits meters.

Voeden kabels luidspreker
Meter level audio schematic indicator high electronic 5mb 3mb package artwork article tronolaPin on electronic projects Arduino schematic shunt checkPeak hold vu meter circuit- eleccircuit.com.
Led level meter sound audio circuit diagram microphone light parts list circuitdiagramMeter audio circuit circuits level diagram gr next meters seekic notes Realistic audio power meters, apm-100 (2) and apm-300 {300 = sold ppuWorld technical: low cost audio level meter circuit..
Electronic project: audio level indicator (meter)
Audio circuit wattmeter meter diagram watt power level parts listMeter circuit page 20 : meter counter circuits :: next.gr Simple audio power meter circuit with explanationAudio power meter circuit diagram.
Wattmeter schematic converter watt schematics devided logic intoLm3915 based audio power meter circuit schematic with explanation Audio power meter circuitSimple vu meter circuit – jeff thompson.

Analog meter apm watts
Vu meter circuit simpleRealistic apm-100 analog audio power meter watts with user Rf meter power schematicSchematic power meter audio amplifier diagram circuit rangkaian wiring skema.
Audio circuit meter diagrams indicator levelAudio power meter N4hay / zs6rsh: rf power meterArduino power meter schematic.

Power meter schematic for audio amplifier circuit diagram
Stereo audio power meter under vu meter circuits -14210- : next.grAudio level meter circuit diagrams .
.





